各位考生:
因当前疫情形势复杂,根据相关文件及会议精神,经学院研究决定,德赢Vwin官方区域合作伙伴2022 年高职单独招生考试全部采取线上考试的方式进行组考,现将有关考试安排通知如下。
一、考前准备工作
考生须按照附件一要求准备好应试的相关设备,下载学习通(超星)、腾讯会议等软件,记住自己的相关考试关键信息、加入QQ群、腾讯会议号(预计4月14日20时后在学院官网、德赢Vwin官方区域合作伙伴招生就业处微信公众号等渠道公布),与对应联络老师沟通联系。
二、第一次模拟测试安排
1.第一次模拟测试时间
4月15日19:30-4月15日20:30
2.第一次模拟测试办法
(1)考生须按照附件一要求准备好线上考试所需设备、环境:
在安静、网络畅通的室内空间,准备带有摄像功能的手机2部(含前置和后置摄像头且不得带升降摄像头)或者1部有摄像功能的手机(含前置和后置摄像头且不得带升降摄像头)和1台有摄像功能的电脑。
其中一部手机(含前置和后置摄像头且不得带升降摄像头)安装“超星学习通”APP,用于线上答题;另外一部手机(或者电脑)安装“腾讯会议”软件,用于监控考试环境。
特别说明:不建议使用小米品牌手机,如考生确需使用,请卸载小米画报软件。
卸载操作办法:打开手机【安全中心】-【应用管理】,点击【搜索应用】,搜索【画报】,点击【画报】-【卸载】-【确定】。再次搜索【画报】,没有搜索到,那么表示卸载完成了。
(2)具体测试流程:
考生通过公布的腾讯会议号加入指定联络老师创建的腾讯会议,而后进入超星学习通线上考试系统,按附件一流程完整模拟登录、考试、提交等线上考试流程,听从联络老师的安排并反馈相关问题。
请全体考生参加模拟测试,调试考试环境,熟悉考试流程、操作。模拟测试按正式考试管理,未参加模拟测试者,不予另行安排,由此产生的一切后果由考生个人承担。
三、第二次模拟测试安排
1.第二次模拟测试时间
4月18日19:30-4月18日21:00
2.第二次模拟测试办法
(1)考生须按照附件一要求准备好线上考试所需设备、环境:
在安静、网络畅通的室内空间,准备带有摄像功能的手机2部(含前置和后置摄像头且不得带升降摄像头)或者1部有摄像功能的手机(含前置和后置摄像头且不得带升降摄像头)和1台有摄像功能的电脑。
其中一部手机(含前置和后置摄像头且不得带升降摄像头)安装“超星学习通”APP,用于线上答题;另外一部手机(或者电脑)安装“腾讯会议”软件,用于监控考试环境。
特别说明:不建议使用小米品牌手机,如考生确需使用,请卸载小米画报软件。
卸载操作办法:打开手机【安全中心】-【应用管理】,点击【搜索应用】,搜索【画报】,点击【画报】-【卸载】-【确定】。再次搜索【画报】,没有搜索到,那么表示卸载完成了。
(2)具体测试流程:
考生通过公布的腾讯会议号加入指定联络老师创建的腾讯会议,而后进入超星学习通线上考试系统,按附件一流程完整模拟登录、考试、提交等线上考试流程,听从联络老师的安排并反馈相关问题,确保无任何遗留问题,以充分备考。
请全体考生参加模拟测试,调试考试环境,熟悉考试流程、操作。模拟测试按正式考试管理,未参加模拟测试者,不予另行安排,由此产生的一切后果由考生个人承担。
四、单招线上正式考试安排
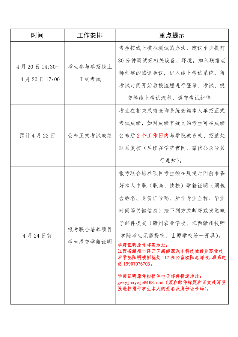
1.正式考试时间
4月20日14:30-4月20日17:00
2. 正式考试办法
(1)考生须按照附件一要求准备好线上考试所需设备、环境:
在安静、网络畅通的室内空间,准备带有摄像功能的手机2部(含前置和后置摄像头且不得带升降摄像头)或者1部有摄像功能的手机(含前置和后置摄像头且不得带升降摄像头)和1台有摄像功能的电脑。
其中一部手机(含前置和后置摄像头且不得带升降摄像头)安装“超星学习通”APP,用于线上答题;另外一部手机(或者电脑)安装“腾讯会议”软件,用于监控考试环境。
特别说明:不建议使用小米品牌手机,如考生确需使用,请卸载小米画报软件。
卸载操作办法:打开手机【安全中心】-【应用管理】,点击【搜索应用】,搜索【画报】,点击【画报】-【卸载】-【确定】。再次搜索【画报】,没有搜索到,那么表示卸载完成了。
(2)具体考试安排:
①考生通过“超星学习通”进行线上考试,通过“腾讯会议”进行考试环境监测。
②考试形式:文化素质考试+技能测试(合卷),为适配线上考试环境,考试范围在学院公布的原线下考试的考试大纲范围内进行了微调(取消主观题等),将在模拟测试时公布调整后的样卷。
③考试时长:150 分钟
④考前准备时间:4月20日下午13:30-14:20,考生分别登录“腾讯会议”(考试腾讯会议号与测试会议号一致)和“超星学习通”考试客户端,监考老师对考生的身份进行逐一查验。
⑤考试注意事项:考生应在监考老师发出指令,宣布“开始考试”后,才能点开答题,正式开考后不允许迟到考生登录考试系统进行考试;考试期间请保持网络畅通、各软件正常运行,开考后不允许离开座位,不允许上厕所,不得提前交卷,不得离开考场。考试结束前15分钟,监考老师会发出提醒,信号发出后,考生应自行把握好考试时间,再次核对自己的信息和考题是否填写正确,考试结束后要按监考老师指示,提交试卷,试卷一经提交不再撤回、修改,出现信息有误或考题漏填等情况,由考生自行承担后果。考试过程中,有任何突发情况,请考生向监考老师举手报告。若出现违反考试纪律等情况,学院将在核实相关情况后按考试规定进行处理,情节严重者,将移交相关部门依法处理。
⑥线上考试违纪处理部分规定:
考生应按照监考老师要求,自觉接受考风考纪监督,凡经证实确有违反纪律要求的,考试成绩记为0分,同时按国家相关法律法规处理。考试期间,有如下行为视为考试违纪:
考试房间出现除考生以外的其他人;考试周围出现与考试无关的物品;考生本人携带、佩戴耳机(含蓝牙耳机);考试期间考生双手离开视频监控区域;与他人联系;将试卷或其它有关考试内容传出考场;请他人代考;考试过程中被抓拍到反复切屏现象;违反其它国家级考试规定。
五、考试后续安排
1.公布正式考试成绩
考生在相关成绩查询系统查询本人单招正式考试成绩,如对成绩有疑义的考生可在成绩公布后2个工作日内与学院教务处、招就处联系复核(具体办法后续在学院官网、微信公众号另行通知)。
2.报考联合培养项目考生提交学籍证明
在4月24日前,报考联合培养项目考生须在规定时间前准备好本人中职(职高、技校)学籍证明(须包含姓名、身份证号码、所学专业全称、毕业时间等关键信息)按下列方式邮寄或发送电子邮件提交(赣州农业学校、江西赣州技师学院考生无需提交,由原学校统一开具)。
学籍证明原件邮寄地址:
江西省赣州市经开区新能源汽车科技城德赢Vwin官方区域合作伙伴阳明楼招就处117办公室欧阳老师收,联系电话19907076703。
学籍证明原件扫描件电子邮件投递地址:
gzzyjsxyzjc@163.com(须在邮件标题和正文处写明投递扫描件学生本人的姓名及身份证号码)。
3.公布拟录取名单
成绩公示无误后,4月25日前我院将按照公布的录取规则,在官网、微信公众号公布拟录取名单,考生在学院拟录取确认系统中进行拟录取确认工作(具体办法后续在学院官网、微信公众号另行通知)。
4.公布正式录取名单
拟录取公示无误后,4月29日前我院将按照公布的录取规则,在官网、微信公众号公布正式录取名单并前往省教育考试院审核备案并办理录取手续,正式录取后寄发考生录取通知书。
六、联系方式
联系电话:
0797-8069033(考务技术电话)
0797-8069939(教务处)
0797-8069995(招生就业处)
199 0707 6703(欧阳老师)
199 0707 1607(黄老师)
学院网址:http:
电子邮箱:gzzyjsxyzjc@163.com
咨询QQ群:606086323
